News
參展訊息
機能織品
商品資訊
企業電子報
About US
Management Philosophy
R&D and Management
Product Feature
Orgainizational Structure
Certification
Products
流行趨勢
西裝
女裝
制服
襯衫
外套
經典系列
經典花紗系列
經典系列
麻感系列
機能應用
吸濕排汗
貼合
塗佈
永續再生
控溫
再生
後加工
壓光
壓花
印花
起剪
複合紗
一般系列
複合紗全系列
Services
Financial Information
Operational Overview
Shareholder's Meeting
Dividend and Stock Price Information
Major Company News
Major Internal Control Procedure
Shareholder Inquiry Contact
Corporate Overview Presentation
Corporate Organizational Structure
Internal Audit Organization and Operations
Invesitor Relations
ESG
Corporate Governance
Corporate Sustainability
Board of Directors
Audit Committee
Remuneration Committee
CONTACT
×
What information are you looking for?
繁體中文
English
Member Login
Advanced Product Information
Log in to access advanced product information. For membership inquiries, please contact us. Thank you."
Stakeholder Area
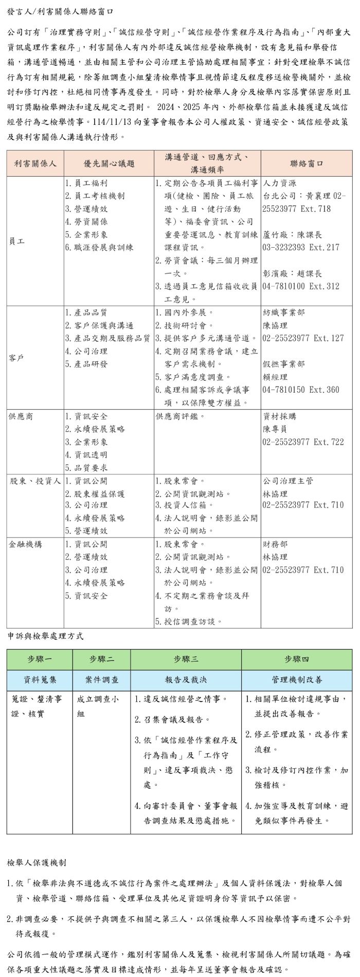
利害關係人專區
本公司為上市公司,依主管機關規定定期對投資大眾公開財務資訊,請直接連結至台灣證券交易所的公開資訊觀測站,輸入股票代號1445,即可取得本公司最新的季報、年報、營業額等相關資料。
員工/福委會
職業健康與安全
職能進修教育訓練
職工福利委員會
鄭光前
02-25523977 Ext.136
客戶
產品品質與技術研發客戶隱私管理
保密與競業禁止義務
年度客戶滿意調查訪談(email、電訪、問卷等)
不定期技術或產業研討會 國內外展覽
陳逸祥
02-25523977 Ext.127
供應商
採購實務
供應商關係與品質維護
年度供應商評鑑
財務部 張雅惠
02-25523977 Ext.719
投資人
利害關係人溝通
資訊公開透明
公司網站投資人服務信箱
公開資訊觀測站
股東大會
財務部 林玉津
02-25523977 Ext.710
媒體
市場形象
資訊之公正及確實
不定期電話溝通 不定期面訪聚會
財務部 林玉津
02-25523977 Ext.710
政府/NGO
環保法規遵循
環保投資
廢水與廢棄物管理
建構環境問題申訴機
節能減碳
政令宣導公文 不定期訪視
工業區廠商聯誼會
工業區服務中心
蘆竹廠 蘇章銘
03-3232393 Ext.211
彰濱厰 郭智銘
04-7810150 Ext.320